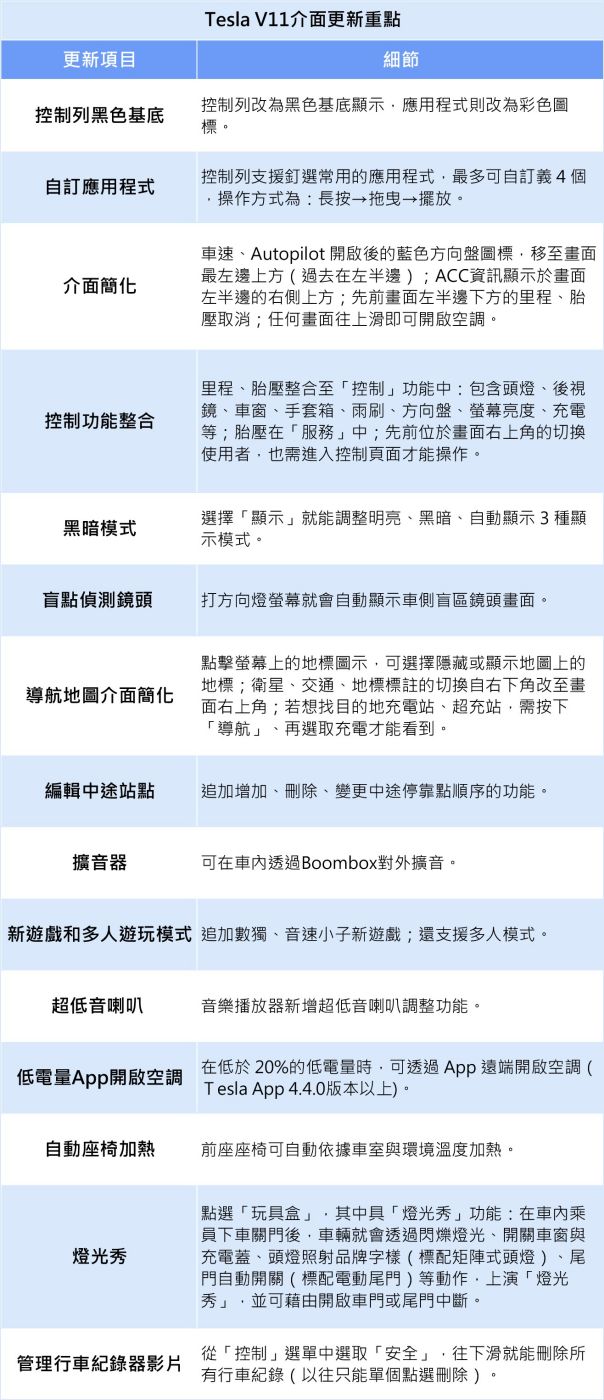
●介面簡化、操作邏輯調整
●追加盲點偵測鏡頭
●燈光秀+新遊戲

Tesla V11介面更新內容豐富且多元,大致重點為介面簡化、操作邏輯調整、追加盲點偵測鏡頭與自動加熱前座椅,並增加更富趣味性的燈光秀、新遊戲等。

在介面簡化與邏輯調整方面,比較需要適應的是如車速、Autopilot、ACC、里程、胎壓等圖標的位置調整,以及控制功能的整合項目,另任何畫面往上滑即可開啟空調,這項變更頗為便利。

打方向燈螢幕就會自動顯示車側盲區鏡頭畫面,前座座椅則可自動依據車室與環境溫度加熱等新增功能,都增添實用與便利性。

再來說說Tesla Light Show「燈光秀」,原先僅在Model X上支援的功能(以車門搭配音樂節奏開關),在此次更新中,包含Model 3、Model Y、Model S等都適用,且車輛「會跳的舞蹈更多元」:可透過閃爍燈光、開關車窗與充電蓋、頭燈投射品牌字樣(標配矩陣式頭燈)、尾門自動開關(標配電動尾門)等動作,上演「燈光秀」,並可藉由開啟車門或尾門中斷。有興趣的車主也能下載免費軟體「xLights」,自行創作燈光秀。有興趣的消費者可由原廠Twitter公布的影片先一探究竟!

