上路不滿一年的違規記點新制,又有變數?行政院近日拍板通過交通部擬定的「道路交通管理處罰條例」第7條之1、第63條、第63條之2修正草案,將減輕違規記點規範,並限縮民眾檢舉項目,此舉不出意外的慘遭民眾「炎上」,被譏諷是罔顧行人路權,到底交通政策為何一變再變?這次改的項目又是什麼?這篇帶你一一釐清!(圖/台南市交通局)
朝令夕改的交通政策!?
政策要轉彎肯定事出必有因!事實上,為了扭轉台灣「行人地獄」的負面形象,政府自112年6月30日起開始施行「違規記點新制」,除了恢復並放寬民眾檢舉項目外,也通盤檢討違規記點制度,雖說「新制」多數人拍手叫好,但看在運輸業、物流業眼裡卻是「有苦難言」,他們表示是因為停車位、臨停區不夠,導致司機上下客貨時只能被迫違停,然而違規記點達一定程度後,就會吊扣、吊銷駕照或吊扣牌照,恐影響生計,因此紛紛上街陳抗,要求政府應有合理的配套措施。(圖擷取自台灣貨運倉儲產業工會臉書)
經過與多個運輸團體多方會談之後,交通部認為違規記點新制實務上仍有改善空間,一來是道路環境配套措施尚未完備,若記點太過頻繁,恐影響職業駕駛的工作權,也可能會導致運輸、物流的成本增加,對民生經濟未必是好事。
二來是同時放寬民眾檢舉及增加記點項目,導致案件量暴增,據公路局統計去年新制上路到年底,短短半年時間,民眾檢舉就高達184萬件,期間共有350萬人次因交通違規被記點,並有7300人因此被吊扣駕照,已造成警察執法量能龐大負擔,悖離當初開放民眾檢舉是為了彌補警力不足的目的,因此將重新立法,修改以下三大重點。(圖/台中市交通局)
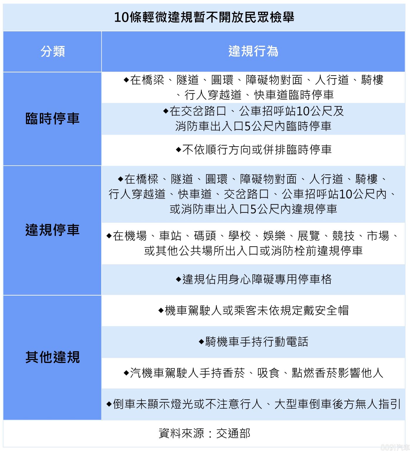
10條輕微違規暫不開放檢舉
本次修法將以工程改善先替代監理執法,在人行環境及停車問題改善優化前,暫時限縮民眾檢舉項目及減少違規記點項目。交通部針對違規記點區分出不同危險程度,並列舉出10條最高罰鍰1200元以下輕微違規行為,包含騎車手持行動電話、騎車未戴安全帽、未依規定臨時停車、違停占用身障停車格等未來都不開放民眾檢舉、也不得記點,僅能開單罰錢。
警察當場舉發才能記點!
上述10項輕微違規行為,過去無論是民眾檢舉或科技執法等逕行舉發案件,經判定有違規事實後,都會記上違規點數,不過修正草案將從嚴認定記點對象,規定未來僅有警察當場攔停的舉發案件才能記點,少了民眾檢舉的壓力,確實讓人擔心「大違停時代」又要上演。(圖/新竹市警察局)
道安講習扣抵違規點數調整!
先前的違規記點制度規定,1年內記點達6點,需申請自費參加道路交通安全講習,完成講習後,可用來扣抵違規點數2點,原以1年1次為限,但修正案提高為1年2次,等同有4點違規折抵點數,多了「扣打」可應付1年累積12點被吊扣駕照,恐會讓「違規慣犯」更加肆無忌憚。(圖/交通部公路局)
其餘違規記點規範則相同,包含1年內違規記點達12點,吊扣駕駛執照2個月,若2年內經吊扣駕照2次,再經記點就吊銷駕照;若違規行為被通知人為非自然人(如:公司、行號、機關或團體),且未指定主要駕駛人或未辦理歸責他人者,則改記該車輛違規紀錄1次,1年內記次達3次就扣牌2個月。(圖擷取自公路總局:公路人臉書)
