「喝酒不開車、開車不喝酒」雖已是老生常談,但對於「癮君子」而言卻只是一句「左耳進、右耳出」的口號,幾杯黃湯下肚後,還貪圖方便駕車,不僅置自己生死於度外,更可能會危及其他用路人安全,酒駕引發的重大事故時不時登上新聞版面,引起高度民怨,究竟台灣酒駕標準在哪?會面臨多少罰款?相比鄰近亞洲國家又有何差異呢?
酒測標準不同 差一點就觸法!
我國酒駕標準及肇事責任,分成「行政罰」與「刑事罰」,前者規範在道路交通安全規則及管理處罰條例之下,當駕駛人接受酒測時,其吐氣所含酒精濃度達每公升0.15毫克、或血液中酒精濃度達0.03%以上時即超標,主要以罰緩為主;後者則涉及公共危險罪,吐氣所含酒精濃度達每公升0.25毫克、或血液中酒精濃度達0.05%以上即犯法,會有2年有期徒刑,得併科20萬以下罰金。(圖/交通安全入口網)
汽、機車不同罰款
依據2019年7月上路的酒駕新制,若超過「道路交通管理處罰條例」之標準,機車駕駛人處新台幣1.5~9萬罰鍰,汽車駕駛人則處3萬~12萬不等,並當場移置保管該汽機車,以及吊扣駕照1~2年;若車上載有未滿12歲兒童或肇事致人受傷者,得吊扣駕照2~4年;若致人重傷或死亡者,車輛將被沒入、吊銷駕照並不得再考領。
酒測值達0.25 肇事率多2倍

讀者或許對上述酒測值「沒概念」,根據交通部公布資料顯示,酒測值0.15時,駕駛的注意力及判斷力就會受到影響,酒測值達0.25以上時,駕駛能力變差,肇事率恐會比未飲酒時高出2倍。以體重70kg成人為例,只要喝2罐330c.c.的、酒精濃度5%的罐裝啤酒就可能超標,喝3罐以上恐怕就達違法標準。
累犯加重罰鍰
為嚇阻酒駕者心存僥倖屢次再犯,法規也設有累犯加罰的機制,當駕駛人在5年內第2次違規,將依最高罰鍰處罰,若是第3次以上的慣犯,則按前次罰鍰金額再加罰9萬,駕照也會一併被吊銷且3年內不得考領,還得花時間去上道路交通安全講習。(圖/交通安全入口網)
連坐法 搭酒駕者的車也要罰
可別以為乘客就「沒事」,如果年滿18歲乘客搭乘酒駕者的車也會一併受罰,依車型將處600~3000元不等之罰鍰,目的是希望同車乘客能發揮「制止」之功效,在第一時間就打消酒駕念頭,不過也是有例外,包含年滿70歲、心智障礙者或汽車運輸業之乘客不在此限。
慢車酒駕也會開罰
為完全杜絕「醉後不上路」,法規也將腳踏車、電動自行車或三輪車等慢車列入對象,若上述駕駛酒測值超標,仍會吃上600~1200元不等的罰緩,若拒絕接受酒測也會開罰2400元,因此最好的辦法還是搭乘大眾運輸或計程車,可別心存僥倖了。
拒絕酒測罰很大
為避免權貴人家拒檢來規避罰則,法規也針對「未依指示停車受檢或拒絕酒測」加大開罰力道,罰緩由原來9萬調高至18萬,並採累進加重制度,若5年內拒絕酒測第2次以上,按前次罰款金額再加罰18萬,次數累計無上限,同時駕照也會被吊銷。(圖/台中市政府)
重新考照需加裝酒精鎖
酒駕吊銷駕照期滿後,才能重新申請考照,但必須先於考照前一年完成酒駕防制教育訓練,期間曾酒駕、拒檢三次以上,還需搭配酒癮治療,而領照後一年內僅能駕駛裝有「酒精鎖」的汽機車,未依規定安裝酒精鎖駕車、或請人代吹酒精鎖,都會被開罰6千~1.2萬元不等。
什麼是酒精鎖?
酒精鎖會連接車輛啟動系統,駕駛需對其吹氣,並未檢測出酒精濃度才能發動車輛,為避免上述「代吹」的情形發生,系統每隔45~60分鐘就會要求受限駕駛人重新檢測,否則車輛熄火後將鎖死。
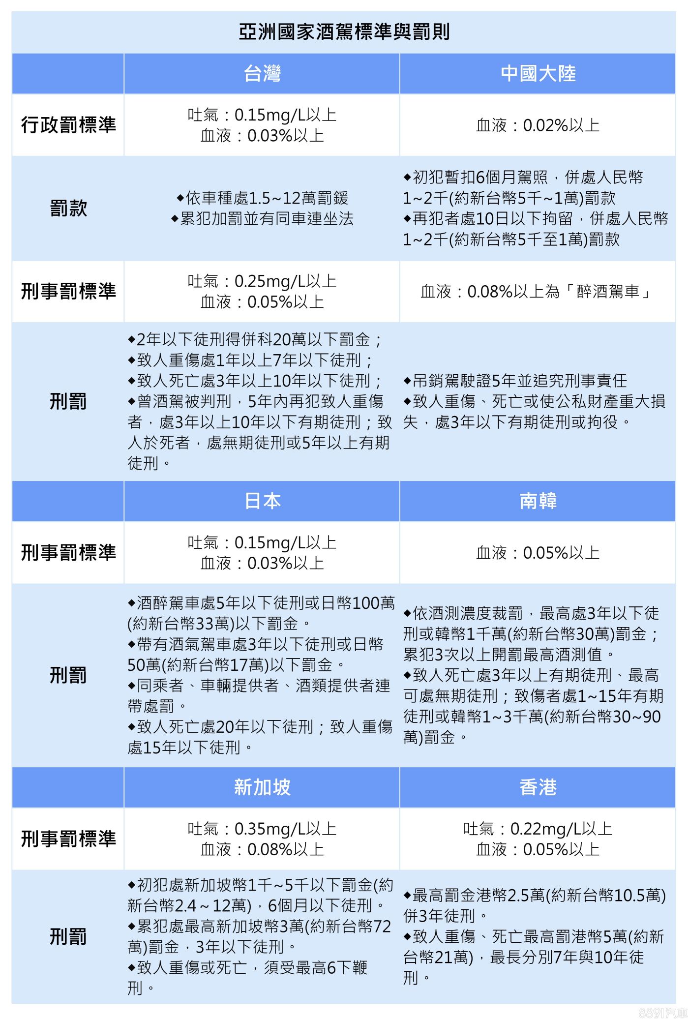
鄰近亞洲國家怎麼做?
看完上述介紹,是否加深你對台灣現行酒駕標準及罰則的認識,不過我想可能有讀者會有「這樣夠嚴嗎」的想法,否則怎會重大酒駕事故層出不窮。因此我們羅列了鄰近亞洲國家的規範,比一比誰罰的更重?又有哪些值得借鏡呢?
從上表可以看到,台灣的酒駕標準幾乎比照日本,在亞洲鄰近國家中已屬嚴格,罰款與刑法也不太特別低,甚至也有連坐法,督促同車乘客也要負起法律責任,共同杜絕酒駕上路。事實上,就警政署統計2011~2020年國內酒駕受傷及死亡件數,有逐年下滑的趨勢,且自酒駕新制上路滿1年後,警察機關取締酒駕違規已較同期減少12%之多,酒駕肇事傷亡人數也減少3.4%,顯見加重罰則確實能立竿見影!





