
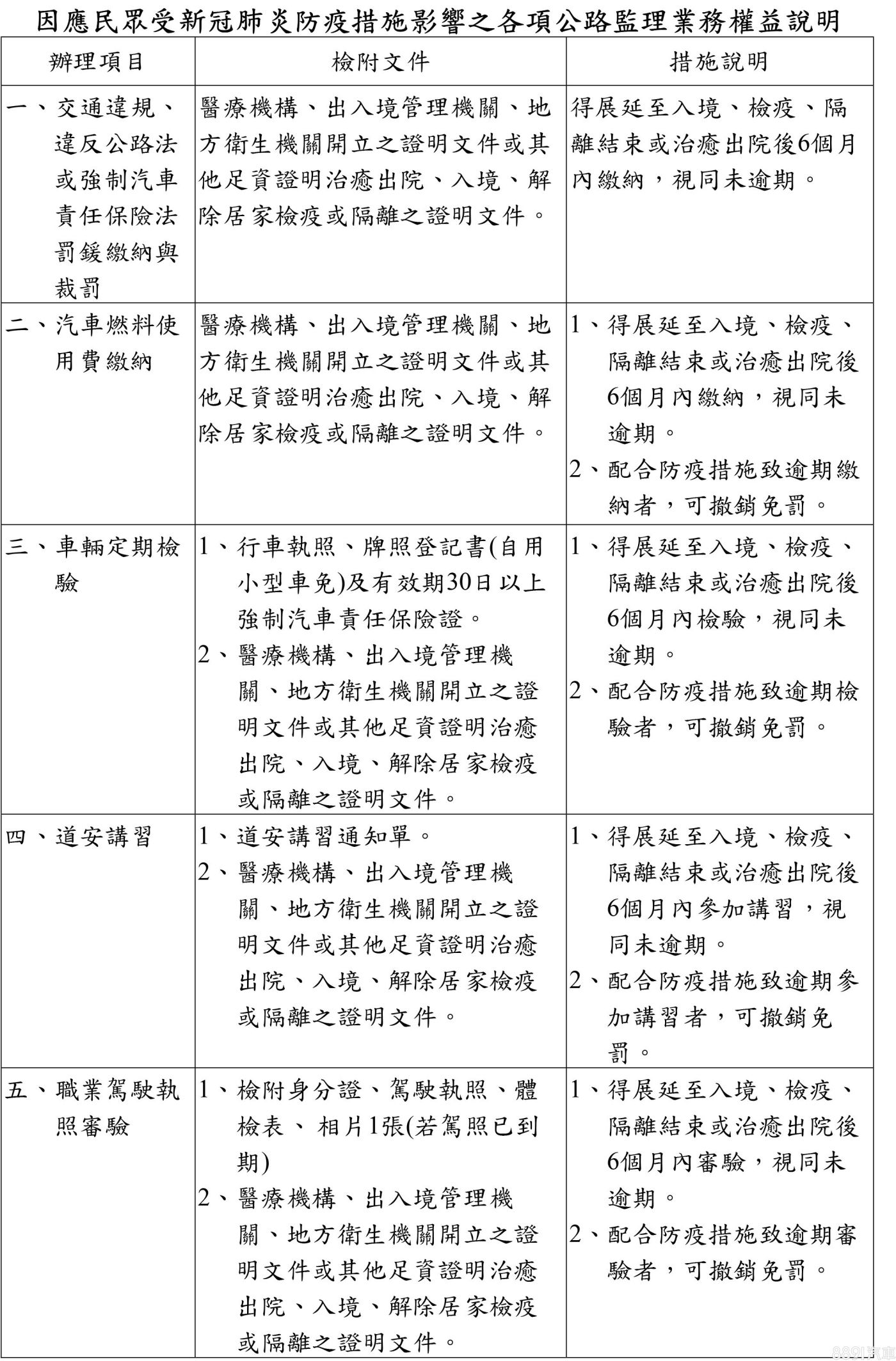
國內本土疫情升溫,全台升級三級疫情警戒,造成部分民眾因而無法處理相關監理業務,交通部公路總局訂定「因應民眾受新冠肺炎防疫措施影響之各項公路監理業務權益措施」。

內容主要針對罰鍰繳納、燃料費繳納、車輛定期檢驗、道安講習、駕照審驗、須體檢之駕照定期換發與審驗、考照與駕訓等七項業務,得展延辦理之細節與需檢附文件進行說明,期限多為可延後6個月。

此外,教育學習場域之駕駛訓練班,也應關閉,若造成須受訓民眾無法如期完訓,訓練機構需後補訓練,可展延至全國各地三級以上警戒防疫規定均解除後6個月內,詳情如附表。





國內本土疫情升溫,全台升級三級疫情警戒,造成部分民眾因而無法處理相關監理業務,交通部公路總局訂定「因應民眾受新冠肺炎防疫措施影響之各項公路監理業務權益措施」。

內容主要針對罰鍰繳納、燃料費繳納、車輛定期檢驗、道安講習、駕照審驗、須體檢之駕照定期換發與審驗、考照與駕訓等七項業務,得展延辦理之細節與需檢附文件進行說明,期限多為可延後6個月。

此外,教育學習場域之駕駛訓練班,也應關閉,若造成須受訓民眾無法如期完訓,訓練機構需後補訓練,可展延至全國各地三級以上警戒防疫規定均解除後6個月內,詳情如附表。



提交詢價資料,最快2分鐘業代報價
請選擇您的意向車款
請選擇購車地區
請輸入您的稱呼
請輸入手機號




